万亿赛道:商业航天产业链全解析
商业航天是国家航天竞争力的市场化载体,全球市场规模持续扩张,2024年全球航天经济达6130亿美元(商业航天占78%),预计2032年全球航天经济破1万亿美元,商业航天占比超85%。中国占全球市场25%,为第二大市场。
产业链覆盖上中下游,形成“星、箭、场、测、用”生态:上游聚焦火箭、卫星制造及核心配套(材料、芯片等),民营主体集中于小卫星领域;中游以发射服务和地面测控为核心,液体可重复使用火箭成主流趋势;下游以通信、导航、遥感(通导遥)为传统应用,太空旅游、在轨制造等新兴场景逐步商业化。
行业具有“高投入、强规模效应”特征,成本集中于运载火箭研发与发射、卫星制造环节。头部商业火箭企业年均研发投入3-8亿元,液体可重复使用火箭单型号研发投入超10亿元;卫星企业单型号研发投入1-5亿元,核心载荷研发占比超50%。
通导遥一体化是行业前沿方向,通过整合通信、导航、遥感功能,实现“一次发射、多源服务”,已在智慧能源、生态保护、应急管理等场景商业化;然而资金链与盈利周期错配、市场化变现不足、上游成本传导等痛点需通过多元化融资、轻量化产品、规模降本等方式破解。

从全球视角来看,2025年全球商业航天市场规模或已突破7000亿美元,中国占比达25%,成为全球第二大商业航天市场。美国航天基金会数据显示,2024年全球航天经济规模达6130亿美元,其中商业航天经济规模4803亿美元,占比78%,预计最快2032年全球航天经济将突破1万亿美元,届时商业航天占比将超85%——意味谁主导商业航天,谁就在未来掌握全球航天产业的主导权。
从市场来看,美国通过SpaceX、火箭实验室等企业占据全球商业航天60%以上市场份额,中国以25%的占比成为第二极,欧洲、印度等正加速布局民营航天。因此,商业航天的研究,本质是研究“国家航天竞争力的市场化载体”。
从技术来看,商业航天的技术突破,正在重构多个传统产业的边界。可重复使用火箭的“垂直回收+快速复用”技术,带动了高端制造业的轻量化材料和智能控制算法,如猎鹰9号的回收算法已被应用于风电设备的精准运维;卫星的“批量化制造”推动了消费电子级芯片的航天级适配,卫星生产周期从2年缩至28天,成本降低90%的同时,反向带动了民用半导体的抗辐射、低功耗技术升级;这些航天技术民用化的溢出效应,是政府主导的传统航天不具备的。所以,研究商业航天也是研究如何使得前沿技术能高效转化为实体经济的生产力。
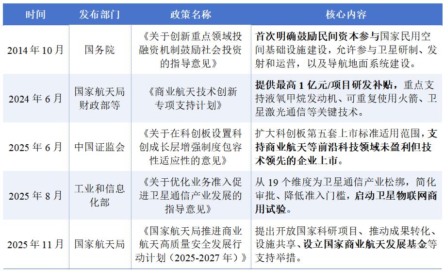
当前,商业航天作为国家战略性新兴产业,正经历从“政府主导”向“市场驱动”的历史性转型。国内航天产业的这一转变源于多重因素的共同作用:首先是市场多元化需求的爆发,卫星互联网、遥感应用、导航增强等场景快速拓展;其次是政策环境的进一步优化,2025年11月29日,国家航天局设立商业航天司,发布《国家航天局推进商业航天高质量安全发展行动计划(2025-2027年)》;同时也是产业逐步完善的协同效果,“星、箭、场、测、用”五大核心环节日趋成熟,逐渐形成了完整的产业生态体系。
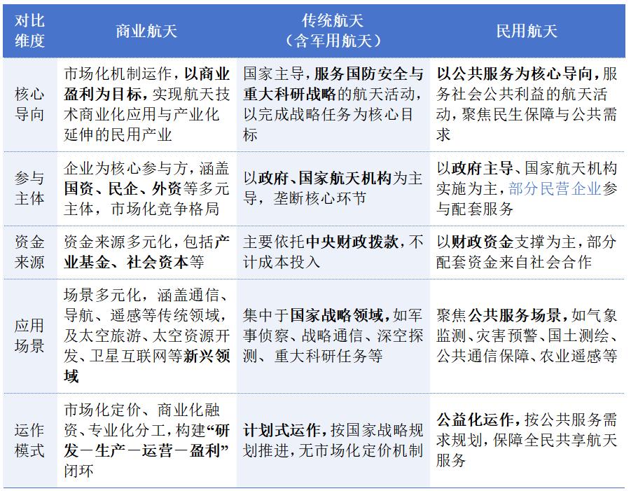
商业航天是指采用市场化机制、以获取商业利润为首要目标而开展的航天活动,涵盖从火箭制造、卫星研制到应用服务的全产业链环节,旨在通过市场化竞争,降低航天活动成本。商业航天与传统航天、民用航天并列构成航天工业。

商业航天产业链分为上、中、下游三个主要环节,形成了“星、箭、场、测、用”的完整产业生态。上游主要包括火箭制造、卫星制造及相关配套设备,是整个产业的基础设施层;中游涵盖卫星发射、地面设备制造和卫星运营,是连接太空与地面的桥梁;下游则是终端应用及服务市场,包括传统应用场景如通信、导航、遥感,以及新兴应用场景如卫星互联网、太空旅行等。


上游核心环节包括核心元器件/材料供应、卫星制造,其中大卫星制造主要由中国航天科技集团、中国航天科工集团等央企主导,如载人航天、深空探测、高轨通信卫星;民营企业多聚焦商业小卫星及微小卫星的研发制造,如低轨遥感、通信星座。一般卫星由卫星平台(负责姿控、电源、测控、结构等保障功能)和有效载荷(执行通信、遥感、导航等核心任务的设备)构成,两者制造完成后需通过整星总装、集成和测试环节,验证各系统兼容性与性能达标,最终交付发射。
卫星制造方面,包括卫星载荷和卫星平台两大部分,通信卫星是未来的主要趋势,从通信卫星的构造来看。通信卫星载荷包括天线分系统和转发器分系统,天线分系统重要技术为有源相控阵、关键部件为T/R组件,转发器分系统重要技术为星上处理技术、关键部件为功率放大器。以下是卫星平台及载荷示意图:


卫星有效载荷相关上市民营企业有航天环宇/天箭科技(星载天线)、铖昌科技/臻镭科技(芯片)、国博电子/通宇通讯(T/R组件)、富士达/陕西华达(连接器)、国光电气(行波管)、上海瀚讯(整个载荷)等。
运载火箭分为固体燃料火箭和液体燃料火箭,主要区别在于动力装置。液体火箭的优势在于其优势在于响应速度快,燃料技术迭代快且成本较低,但使用前,固体火箭能在上市具有更高的比冲和显著的运载优势、发动机可重复固体燃料的一旦点燃,降低了或前后发动价值,大幅限制了二级火箭的变轨和一级火箭的回收能力以关闭的商业价值。另一方面,未来可复用技术将集中在重型和主力大中小型火箭,以实现重复使用效益的最大化。因此随着卫星组网对大运载能力需求的增加,大推力、可复用液体火箭将成为商业航天的主流。

卫星通信是指利用卫星上的转发器作为中继站,转发无线电波,实现两个或多个卫星通信站之间的通信,主要用于远距离的语音、数据、图像、视频传输等业务场景。
卫星导航是指采用导航卫星对地面、海洋、空中和空间用户进行导航定位的技术。导航卫星实质为通信卫星的衍生应用,通过准确知道卫星所处的位置以及精确的时间,从而判断地面的位置。目前,全球共有四大导航卫星系统,分别是美国的GPS、俄罗斯的GLONASS、欧洲航天局的GALILEO以及中国的北斗。
卫星遥感是指从地面到空间各种对地球、天体观测的综合性技术系统的总称。可从遥感技术平台获取卫星数据、由遥感仪器进行信息接收、处理与分析。卫星遥感调查具有传统的调查方法无法比拟的优势,在土地资源、森林资源,地质矿产资源、水利资源调查和农作物估产等方面具有广阔的应用前景。

通导遥一体化是指通过卫星平台的一体化设计、星地协同技术与多源数据融合算法,整合卫星通信、导航、遥感三大核心功能,构建“感知-定位-通信-应用”全链条服务体系的综合航天技术与应用模式。其核心逻辑是打破单一卫星的功能边界,让同一卫星/星座同时具备遥感数据获取(感知)、精准时空定位(导航)、数据实时传输(通信)能力,实现“一次发射、多源服务”,并通过地面系统的统一调度与数据融合,为用户提供更高效、集成的解决方案。
技术突破期(1990—2015年):20世纪90年代,商业航天进入了技术突破期,以铱星和全球星为代表的低轨卫星通信系统开始部署。1998年,《商业空间发射竞争法》出台,结束了NASA对国际空间站运输服务的垄断,确立了太空资源相关产权,同时后续政策逐步完善。
快速成长期(2015-2020年):2015年是全球商业航天发展的重要转折点,标志性事件是SpaceX猎鹰9号火箭的首次成功回收,将发射成本降低了70%以上,开创了可重复使用火箭的新时代。2019年11月11日,SpaceX开始部署Starlink星座,首批60颗卫星发射升空,开启了低轨卫星互联网的商业化进程。
规模化发展期(2020年至今):2020年以后,全球商业航天进入了规模化发展期,产业生态日趋完善,应用场景呈现爆发式增长,市场规模快速扩张。根据美国航天基金会《2025年第2季度航天报告》,2024年全球航天经济规模达6130亿美元。此外,新兴应用场景逐步拓展,太空旅游、在轨制造、空间资源开发等新兴领域开始商业化,2021年7月,维珍银河创始人理查德・布兰森和蓝色起源创始人杰夫・贝索斯分别完成了亚轨道飞行,标志着太空旅游进入商业化运营阶段。

政策破冰期(2014-2018年):2014年10月,国务院发布《关于创新重点领域投融资机制鼓励社会投资的指导意见》,首次明确提出鼓励民间资本参与国家民用空间基础设施建设,标志着中国商业航天政策的破冰。2015年国家发改委、财政部、国防科工局联合发布《国家民用空间基础设施中长期发展规划(2015-2025年)》,明确鼓励民营企业发展商业航天,中国航天开启了由单一政府主导向政府主导与市场推动相结合的转变进程。2015年也被业内广泛称为“中国商业航天元年”,蓝箭航天、星际荣耀、零壹空间、星河动力等一批民营商业火箭企业相继成立。2018年,蓝箭航天进行了中国首次民营运载火箭的入轨发射,其固体火箭“朱雀一号”最终发射失败,但这次尝试具有重要的里程碑意义。
技术突破期(2019-2023年):2019年7月,星际荣耀的“双曲线一号”运载火箭成功发射,实现了中国民营商业运载火箭成功入轨零的突破。2020年4月,卫星互联网被国家发改委划定为“新基建”信息基础设施之一,成为贯穿“十四五”规划的重点建设方向。2020年,中国向国际电信联盟(ITU)提交了星座频谱申请,计划发射约1.3万颗低轨卫星,代号“GW”;2023年启动建设“千帆星座”,计划部署超过1.5万颗卫星。
产业扩张期(2023至今):2023年,中国民营火箭共发射13次,同比2022年增长160%。2024年,商业航天首次被写入《政府工作报告》,明确其战略性新兴产业定位,提出“积极打造生物制造、商业航天、低空经济等新增长引擎”。2024年11月,中国首个商业航天发射场——“海南商业航天发射场”首次进行发射并取得成功,新型运载火箭长征十二号成功将卫星互联网技术试验卫星、技术试验卫星03星送入预定轨道。2025年,中国版“星链”计划“千帆星座”“GW星座”等持续升空;海南商业航天发射场进入常态化发射阶段并建设二期工程。
明确行业发展方向和框架,优化准入环境、拓宽融资渠道、共享基础设施为,直接赋能企业发展,如资金补贴、融资支持、审批简化、设施开放等。

在我国商业航天发展浪潮中,京津冀、长三角、大湾区、西部等主要区域正加紧部署商业航天产业集群。这些区域凭自身优势,从政策、资金、产业布局、资源整合等维度全方位推进产业发展,在科研人才、工业基础、制造业积淀等不同环节各有侧重,合力提升我国商业航天的全球市场竞争力。

我国商业航天技术正从“技术验证期”迈向“规模化应用期”,整体处于“快速追赶、局部突破”阶段。产业链各环节差异化发展特征显著,头部企业已形成可用真实运力,与国际先进水平存在阶段性差距但追赶势头强劲。
固体火箭技术趋于成熟,星河动力谷神星一号、中科宇航力箭一号完成技术验证,具备高频次稳定发射的技术能力,满足微小卫星发射需求;
液体火箭加速突破,2025年12月蓝箭航天“朱雀三号”遥一运载火箭成功入轨,验证了液氧甲烷火箭关键技术,虽未实现一子级回收目标,但为后续复用技术迭代奠定基础;
可回收技术研发持续推进,星河动力智神星一号完成一子级垂直着陆技术验证,突破发动机多次启动、箭体精准姿态控制等核心技术;中科宇航力箭三号开展栅格舵控制、动力减速回收技术试验,实现回收舱体平稳落地,国内商业火箭企业已初步掌握可回收火箭的基础控制技术与动力回收核心方案;

差距方面,可重复使用技术仍处于验证阶段,与SpaceX星舰“回收-复用-迭代”成熟模式存在代差,现役最大商业火箭近地轨道运力约10吨级,而国际重型火箭运力已突破60吨级,相比差距明显。
核心载荷技术实现低成本攻关,研制手机直连卫星技术,完成相控阵天线、星上大能源等核心载荷的技术优化;实现100公斤级微小卫星批量化生产线产能翻倍;
星上技术逐渐突破,商业卫星配备自主研发抗干扰算法,实现50dB超强抗干扰能力,星座测运控管理平台完成软硬件一体化信创替代,支持全自动化调度;
星间链路与组网协同技术稳步推进,突破激光星间链路小型化集成技术,实现10Gbps级星间高速数据传输,搭建星座组网动态协同调度模型,支持多卫星在轨自主组网、链路自适应切换,提升星座整体运行稳定性与数据交互效率;

差距方面,低轨商业卫星平均寿命4-7年,较国际先进水平8-10年存在差距,低轨星座规模(累计不足300颗)远低于SpaceX星链(超5000颗),星上智能处理与在轨维护技术仍需追赶。
发射场技术能力提升,海南商业航天发射场年发射能力提升至60+次,海南商业航天发射场掌握快速转场发射技术,实现转场后3天完成发射的技术突破,形成南北发射场协同格局;
测控网络技术逐步完善,西安寰宇卫星构建国内规模最大民商用卫星运营管理中心,以“大三角”测控站为核心,接入近40台(套)地面设备,实现低轨卫星70%以上覆盖;
星地融合通信适配技术突破,研发星地融合通信适配模块,突破卫星信号与地面5G/物联网网络的无缝切换技术,支持多终端(手机、物联网设备)直接接入卫星网络;同步攻关轻量化终端芯片技术,优化芯片功耗与信号接收灵敏度,推动卫星应用终端向小型化、低成本化迭代,适配消费级与行业级多场景需求;

差距方面,低轨卫星测控覆盖率(70%)低于美国(90%)的技术水平,缺乏支撑全球测控的技术布局,卫星应用端的核心适配技术成熟度不足,导致消费级应用技术渗透率低于欧美国家。
商业航天技术研发周期受技术复杂度、资金投入、试验风险等因素影响,呈现“环节差异化、迭代加速化”特征,整体研发周期较长,核心环节研发周期如下:

具有“高投入、强规模效应”特征,成本集中于运载火箭研发与发射、卫星制造环节,可重复使用技术与批
量化生产是降低成本的核心路径,政策补贴与市场化融资为成本投入提供支撑。具体投入方面,头部商业火箭企业年均研发投入3-8亿元,液体可重复使用火箭单型号研发投入超10亿元;卫星企业单型号研发投入1-5亿元,核心载荷研发占比超50%。

当前中国商业航天行业的核心发展瓶颈,集中体现为两大维度的现实制约:一方面,关键技术虽已实现试验性突破,但尚未形成可持续盈利的商业化闭环——例如可重复使用火箭、星间智能组网等,复用效率、运营成本未达商业化阈值,难以转化为稳定的商业服务能力;另一方面,产业链上下游的协同配套体系仍不完善,从核心元器件的自主供应链、地面测控、发射设施的共享机制,到“火箭-卫星-应用”的跨环节标准对接,均存在环节脱节、资源分散的问题。这双重瓶颈不仅延缓了产业从“试验验证阶段”向“规模化商业运营阶段”的跃迁节奏,也难以支撑发射、制造等核心环节的成本持续下探,使得行业整体的成本竞争力与国际头部商业航天主体仍存在显著差距。

当前商业航天的产业规模瓶颈主要聚焦于三个核心维度:一是基础设施支撑能力不足;二是系统集成协同性薄弱;三是运维保障体系滞后。这些瓶颈共同阻碍了商业航天产业向规模化、商业化方向的高效拓展。

中国商业航天市场正进入高速发展与结构转型的关键期。市场规模预计将以年均20%以上的增速持续扩张,至2030年后有望达到十万亿级别,展现出巨大的增长潜力。与此同时,产业结构发生深刻变化。商业航天在火箭发射活动中的占比从2020年的约13%快速提升至2024年的超60%,这标志着商业力量已从补充角色,壮大为推动中国航天产业发展的核心引擎之一。市场驱动与技术创新正共同塑造中国航天的新格局。


巨型星座建设推动发射需求扩张,全球航天发射次数快速增长,商业火箭成为发射主力。航天产业早期主要对接国家项目和特定行业需求,发射需求较为稳定。根据Jonathan’s space page的统计,全球航天发射次数从2001年的59次逐步增长至2020年的112次,CAGR为3.4%。2020年后巨型星座建设需求释放,卫星互联网带动全球航天发射增速换挡,全球航天发射次数由2020年的112次增加到2024年的263次,CAGR达23.8%。SpaceX作为全球卫星互联网建设龙头,其卫星发射数量从2019年的124颗增长至2024年的1992颗,占全球2024年卫星发射数量的70%。卫星互联网建设热潮下,低成本、高效率的商业火箭应运而生,成为全球发射主力。

商业火箭运载能力持续提升,近十年逐渐成为发射主力。商业运载火箭活动主要是指各类企业通过自有资金、社会资本以及合资合营等模式,在满足国家安全和公众利益前提下,按照国家安全监管要求和市场运作机制,实施的运载火箭相关研制生产和以盈利为主要目的的航天发射等行为。航天产业壁垒高、投资风险大且主要需求来自科研、特种领域,早期发射活动主要由国有科研院所或大型企业集团研制的火箭承担,20世纪发射次数前十的火箭均为基于该模式研制的传统火箭,其中Soyuz-U以614次发射位居第一。21世纪以来随着Falcon-9等火箭进入常态化批量发射阶段,新一代商业火箭通过一级火箭回收复用实现了发射服务成本的大幅下降,从而逐渐成为航天发射主力,2011~2020年,Falcon-9系列共完成99次发射,高居所有火箭型号第一。

2024年,中国商业航天发射活动持续增长,火箭型号分布较为分散,体现出多家企业并行发展的竞争格局。其中“长征”系列型号发射频次领先,展现出较高的工程成熟度与市场活跃度。新兴民营企业亦加快进入,推动国内商业航天技术与应用快速迭代。全球范围内,SpaceX以约67%,117次的发射量占比保持绝对领先,形成显著规模与成本优势。中国航天科技集团和火箭实验室公司分别占14%和8%,竞争力稳步提升。整体来看,全球商业航天市场呈现“头部集中、区域崛起”趋势,中国力量正成为国际格局中的关键增长极。


相比美国等成熟商业发射市场,国内商业火箭运载能力及发射成本仍有优化空间。SpaceX公司的猎鹰9号作为最成功的商业运载火箭之一,LEO轨道发射服务公开报价约3000美元/千克,低于世界上其他同等运载能力的一次性运载火箭。国内目前仍主要使用长征系列火箭进行航天发射,商业火箭处于起步阶段,发射成本仍有较大优化空间,据证券时报报道,国内力箭一号运载火箭发射成本约1万美元/千克,据新华网报道,朱雀二号发射价格约为4~5万元/千克。此外我国当前商业运载火箭主要为运力约3000kg的小型固体火箭,液体可回收火箭仍处于研制阶段,当前国内商业火箭在运载能力及发射成本领域仍有优化空间。


星座运营服务是指通过部署多颗卫星形成星座网络,为全球用户提供通信、导航、遥感等综合服务。根据服务类型和技术路线,星座运营服务可分为三大类:通信星座运营(如Starlink、OneWeb)、遥感星座运营(如Planet、长光卫星)和通导遥一体化星座运营(如椭圆时空的“星池计划”、时空道宇的“吉利星座”、全图通的“龙图星座”)。
通导遥一体化,即卫星通信、导航定位、对地观测遥感三大空间信息技术的系统性集成,代表了当前空天信息领域最前沿的发展方向。这一技术体系通过天基平台的深度协同,实现对地球表面动态的全域覆盖、全时感知与多维解析,正在深刻重塑数字经济的时空信息底座。
中国在通导遥一体化领域的布局尤为积极。据泰伯数据统计,自2015年起至2024年底,国内公布遥感星座(含通导遥一体星座)超50个,其中规模上百颗的有星池计划、吉利星座等。中国境内登记在册的卫星星座项目已达100个,规划发射卫星总量超过6万颗,显示出强烈的战略意图与产业发展潜力。
“国家队”主导的综合运营模式:中国星网采用星座建设+数据服务的商业模式,一方面承接应急通信、边防海事、电力能源等关键基础设施领域的专网服务,另一方面通过开放API接口、共建行业解决方案等方式吸引电信运营商、互联网企业及垂直行业客户参与生态构建。
民营企业的差异化探索:椭圆时空在低轨通导遥一体化综合感知领域布局领先,已构建国内首个通导遥算一体化试验星座——“星池计划”。该公司首发200公斤级通导遥算一体化卫星,单星集成0.7米级光学遥感、10亿级物联终端接入、厘米级导航增强功能,制造成本较传统多载荷卫星降低40%。更值得关注的是,椭圆时空已自研星载智能处理单元,在轨数据融合与分析效率提升60%,并获得国新国证战略投资,纳入国内空天信息即时服务体系。
收入模式的多元化:主要包括信息服务费(通导遥综合感知信息、多模遥感融合信息、星基导航增强服务、物联通信服务)和解决方案服务费(天地联动服务与用户已有业务系统无缝衔接)。例如,中国卫通创新模式,把传统的卫星专业通信设备所有权转化为使用权;又如椭圆时空为电企定制“智能电网巡检解决方案”,将卫星遥感的线路缺陷数据接口直接对接客户的电网运维系统,按巡检线路长度收取解决方案服务费,目前已覆盖国内3省超2万公里输电线路。
技术架构的融合创新:通导遥一体化的基础是实现通信(数据传输)、导航(时空定位)、遥感(信息感知)三大功能的深度协同,而非简单叠加。通导遥一体化卫星需在有限平台资源(重量、功耗、空间)内集成通信(如Ka/Ku频段收发机)、导航(如北斗/GPS兼容接收机、伪码生成器)、遥感(如光学相机、SAR合成孔径雷达)三类载荷,需突破轻小型化+高集成度技术。椭圆时空的200公斤级通导遥算一体化卫星,在有限平台资源(重量≤200kg、功耗≤300W)内,集成了0.7米分辨率光学遥感载荷、Ka频段物联通信收发机、北斗/GPS兼容导航增强模块,更嵌入了自研星载智能处理单元——通过“轻小型化载荷集成+高算力在轨处理”技术突破,实现在轨直接完成遥感数据初筛、导航信息校正、物联数据汇聚,比传统“卫星下传+地面处理”的效率提升60%,这也是其制造成本较传统多载荷卫星降低40%的核心技术支撑。
智慧能源领域:椭圆时空的广域基础设施动态监管系统为电力行业提供高精度巡检服务。以电力行业为例,电力对输电线路有着较高的常态化巡检需求,通过卫星物联保障在线监测装置的信息采集,当有异常信号时,需要即时遥感提供广域监测信息,以做出精准的判断和应对方案。椭圆时空的系统能够实现对铁路、石油管网、输电线路等基础设施的实时监控,一旦发生被监测对象的特定变化,将主动触发即时遥感服务,为后续工作提供精准即时的多维数据。
生态保护领域的突破:在生态保护方面,椭圆时空为国家林草局提供全国自然保护地生物多样性监测平台项目服务,通过空天地协同感知技术实现濒危物种迁徙轨迹追踪。公司成功中标国家林草局中国林科院野生动植物调查监测系统运维重点项目,以及武夷山国家公园(江西片区)人工监测与数据处理分析服务采购项目。这些项目充分展示了椭圆时空在生态环境监测领域的技术实力和市场认可度。
应急管理与灾害监测:椭圆时空的灾害与应急广域智能监测平台能够提供即时的灾害监测和应急响应服务。在火灾预警、气象预测等领域,公司的系统已实现规模化应用。通过星上智能处理和星间链路技术,能够快速发现火灾等灾害并及时预警。
智慧农业与精准农业:椭圆时空的为农业生产提供精准的土壤监测、作物生长监测、病虫害预警等服务。在精准农业、渔业监管等方面,公司的系统能够实现对农田、渔场的实时监测和管理。
金融保险与期货大数据:椭圆时空的卫星金融大数据分析决策平台能够提供大宗商品价格预测、供应链风险评估等服务。在期货大数据、农业保险等领域,椭圆时空的系统能够为金融机构提供基于卫星数据的风险评估和决策支持。
通导遥一体化星座建设属于重资产、长周期领域,椭圆时空星池计划需到2030年才能完成112颗卫星组网,前期卫星制造、发射、地面站建设等投入巨大。目前公司主要依赖一级市场融资,属于输血式生存模式;同时,地方政府财政压力增大,后续商业航天专项补贴面临缩减风险;另外,星座盈利周期长达5-8年,与资本7年左右的存续期存在矛盾,资本短期回报需求倒逼企业聚焦短期项目,挤压核心技术研发投入空间。
当前椭圆时空收入高度依赖政务及大型国企订单(如国家林草局、电力行业项目),市场化中小企业客户占比较低。一方面,政务订单回款周期长(通常6-12个月),且受政策调整影响大;另一方面,中小企业对卫星服务付费意愿低,县域级电力、农业客户测算显示,卫星监测年均费用数十万元,性价比低于人工巡检、无人机等传统方案,难以规模化拓展。
通导遥一体化星座建设属于重资产、长周期领域,椭圆时空“星池计划”预期部署112颗低轨卫星,前期卫星制造、发射、地面站建设等投入巨大。其虽已布局智能卫星工厂,但目前仍处于试产阶段,产能随组网节奏逐步释放。同时,国内商业火箭已逐步成熟(主力型号发射成功率超90%),但近地轨道载荷价格仍达3.5-4.5万元/kg(约为SpaceX猎鹰9号的1.3-1.7倍),且“国家队”火箭排期紧张,部分商业火箭型号仍在迭代,导致椭圆时空卫星发射存在排期不确定性与成本优化空间有限的问题,既影响“星池计划”组网节奏,也推高单星发射成本,最终传导至下游服务定价,削弱市场竞争力。此外,卫星平均寿命5-8年,未来补星需求需以星座运营效果、市场需求延续性为前提,存在一定不确定性;而卫星制造的规模效应依赖自身星座部署体量,需待批量发射后才能逐步摊薄单位制造成本。
拓宽多元化融资渠道,降低一级市场依赖:引入产业战略投资(如航天产业链上下游企业、能源/通信行业龙头),绑定资源互补型资本,既获资金又拿订单;对接政策性金融工具(国开行、进出口银行中长期专项贷款),享受低利率、长周期(5-10年)资金支持,匹配星座盈利周期;探索资产证券化(ABS),将已建成地面站、在轨卫星服务收益权打包变现,提前回笼现金流。
分阶段融资与组网绑定,平衡资本诉求与研发投入:按“星池计划”组网进度(如每完成20颗卫星部署为一个阶段)设计阶梯式融资方案,同步向资本披露阶段化成果(如服务覆盖区域扩大、客户签约量提升),缓解资本短期回报压力;设立“短期现金流+长期研发”双账户,短期账户承接政务、应急等快回款项目,保障日常运营,长期账户专项用于核心技术研发,避免被资本倒逼挤压研发空间。
争取政策资金支持,对冲地方补贴缩减:聚焦国家级政策申报(如工信部卫星互联网创新发展专项、发改委新基建补贴),争取研发补贴、税收返还;与地方政府共建“星座运营+产业落地”基地(如依托蚌埠卫星工厂、重庆重明星座),以就业、税收贡献换取土地、厂房优惠及专项产业基金支持,替代直接补贴。
推出中小企业轻量化服务套餐,降低付费门槛:拆分卫星服务模块,针对县域电力、农业等客户推出“基础监测+按需升级”轻量化套餐;采用“月费/季度费+数据流量计费”模式,替代一次性高额付费,支持分期付款、信用支付。
打造标准化SaaS产品,提升规模化变现能力:基于“即时广域综合感知云平台”,开发针对中小企业的标准化产品(如农业病虫害预警、小范围电力线路巡检、物流车辆追踪),无需客户自建系统,按使用量(调用次数、监测面积)收费,降低部署成本。
优化客户结构与回款模式,降低政策依赖:建立“政务+中小企业”双轨客户体系,目标3年内将中小企业客户收入占比提升至30%;针对政务订单,争取“30%预付款+50%进度款+20%尾款”支付模式,缩短回款周期至3-6个月;与地方智慧城市运营平台、农业合作社合作,批量拓展中小企业客户,降低获客成本。
挖掘数据增值服务,提升客户付费意愿:基于卫星数据,为中小企业提供增值服务(如农业产量预测、电力故障溯源分析、供应链风险预警),将“数据服务”升级为“决策支持服务”,提升服务附加值;针对期货、保险等行业,推出卫星数据定制化分析报告,开辟全新收入来源。
加快产能爬坡,释放卫星制造规模效应:同步卫星工厂试产与“星池计划”组网节奏,按年度发射计划(如每年发射20-30颗卫星)匹配产能,避免产能闲置;批量采购核心元器件(如低功耗AI芯片、遥感载荷),与供应商签订3-5年长期供货协议,锁定采购价格,降低单位制造成本。
多元化发射渠道,降低发射成本与排期风险:与“国家队”火箭(如长征系列)签订长期框架协议,锁定优先排期;同时与成熟商业火箭公司(如蓝箭航天、星河动力)合作,利用其性价比优势(如近地轨道载荷价格可降至3万元/kg以内),分流部分发射任务;探索“拼星发射”模式,与其他中小卫星企业共享火箭运力,摊薄发射成本。
技术优化降本,对冲上游成本传导:优化卫星设计,采用轻量化、模块化架构,降低单星重量(如将单星重量从当前水平降低15-20%),直接减少发射成本;通过星上智能处理技术,减少地面设备投入与运维成本,间接对冲上游成本压力。
规划确定性补星策略,保障规模效应延续:基于卫星5-8年寿命周期,提前测算补星需求,与卫星工厂、火箭公司签订补星长期协议,锁定补星成本与排期;结合星座运营效果与市场需求,分阶段确定补星数量,避免盲目补星导致的成本浪费;待批量发射(如完成60颗以上卫星部署)后,进一步摊薄单位制造成本与发射成本,形成“规模-成本-定价”良性循环。

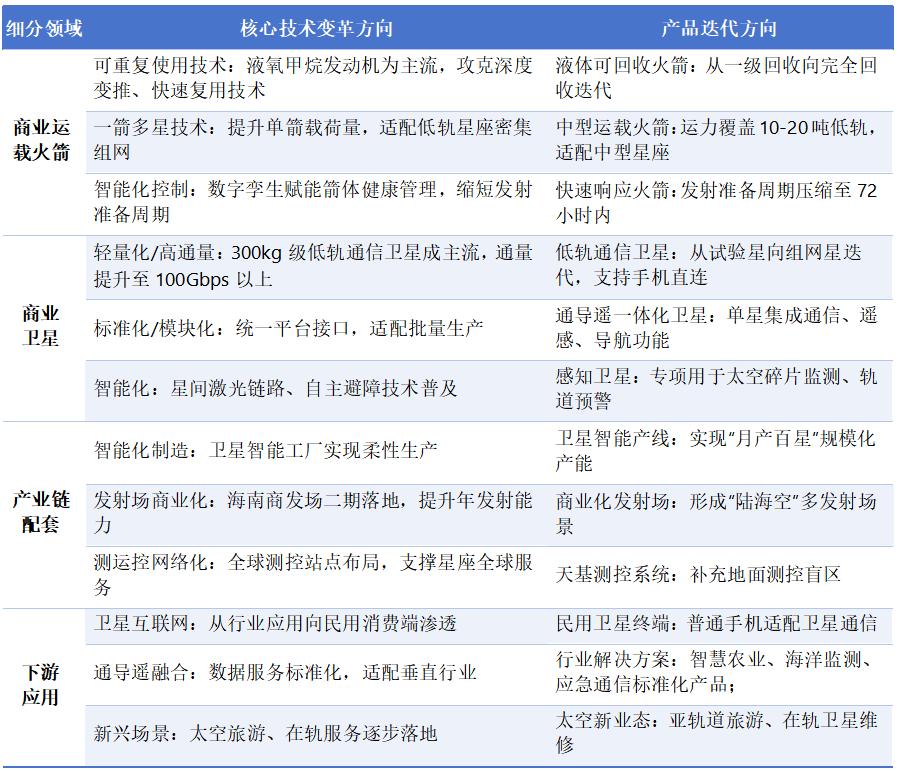
2026-2030年是我国商业航天从“技术验证”向“规模化商业化”跃迁的关键期,技术端以可重复火箭、高通量卫星为核心突破方向,产品端向标准化、批量化迭代;同时,需警惕技术落地不及预期、轨频资源卡位、国际竞争挤压等多重风险,行业将呈现“机遇与挑战并存”的发展格局。
未来行业核心走向围绕“降本、提效、规模化”展开,技术变革聚焦火箭回收、卫星轻量化等核心领域,产品端向标准化、批量化迭代,同时下游应用从“政府主导”转向“通导遥一体化+民用爆发”,形成全产业链闭环。

技术方面,变革核心目标是“降本”:可重复火箭、批量造星是降低航天成本的核心抓手,2030年努力实现发射成本对标SpaceX、制造成本领先全球的目标。
产品方面,更新核心方向是“规模化”:从定制化转向标准化,适配低轨巨型星座组网需求,支撑行业从单点突破走向全链协同。
应用落地方面,核心路径是“从B到C”:前期依赖政府与企业订单,2030年后民用消费端(手机直连、太空旅游)逐步成长为新增长极,打通行业天花板。
行业在规模化发展过程中,面临技术、供应链、竞争等多重风险,部分风险若管控不当,将延缓行业商业化进程,甚至制约产业长期竞争力。
短期风险:技术落地不及预期、轨频资源卡位,两大风险直接决定巨型星座组网关键节点能否达成,是行业短期发展的核心卡点;
中期风险:供应链安全、成本盈利,供应链自主可控决定产业根基,盈利模式落地决定行业能否摆脱“输血式”发展,实现可持续商业化;
长期风险:国际竞争、太空安全,国际竞争结果决定我国商业航天全球地位,太空安全关乎行业长期发展空间,需构建长效应对机制。